车联网身份认证和安全信任试点项目名单公布
时间: 2021-09-10
来源:工业和信息化部网络安全管理局
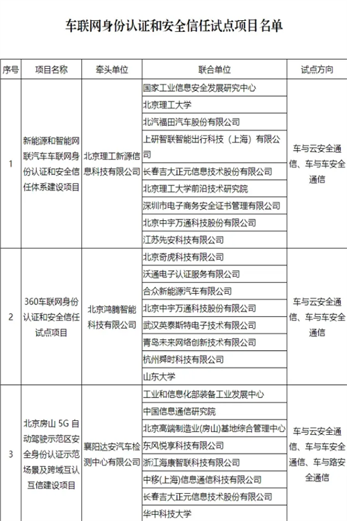
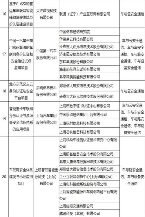
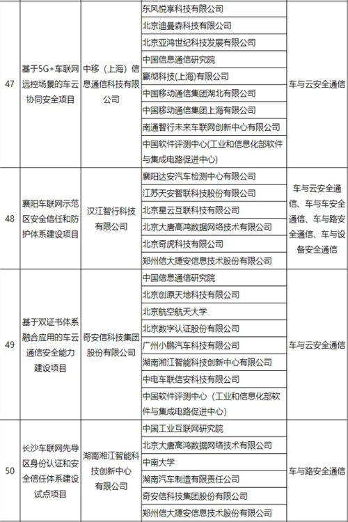
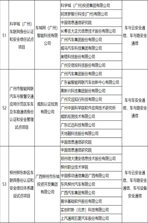
工业和信息化部近日公布车联网身份认证和安全信任试点项目名单,新能源和智能网联汽车车联网身份认证和安全信任体系建设项目等61个试点项目上榜,同时要求各入选项目申报单位按照试点实施方案、相关安全标准和技术指南要求,扎实推进试点工作,加速车联网安全技术创新研发,高质量建设车联网身份认证技术系统和设施,积极接入车联网安全信任行业根和区域根、工业和信息化部车联网安全信任根管理平台。
关于公布车联网身份认证和安全信任试点项目名单的通知
工信厅网安函〔2021〕219号
2021年9月6日
















推荐内容
- 会长单位动态 | 广汽集团与博世中国和西门子中国签署战略合作协议
- 政策资讯 | 省人民政府:关于印发广东省扩大内需战略实施方案的通知(摘录+图解)
- 行业资讯 | 法规政策及行业动态简报(2023年第17期)
- 政策资讯 | 工信部最新发声:如何推动汽车等四行业稳增长?
- 行业资讯 | 法规政策及行业动态简报(2023年第16期)
- 副会长单位动态 | 小鹏汽车与滴滴达成战略合作
- 政策资讯 | 国务院:关于进一步优化外商投资环境加大吸引外商投资力度的意见
- 政策资讯 | 工信部等七部门:七大举措施推动汽车行业稳增长(含图)
- 轮值会长单位动态 | 158亿!比亚迪突然出手!史上最大并购
- 政策资讯 | 广东省生态环境厅:关于印发广东省碳交易支持碳达峰碳中和实施方案(2023-2030年)通知
热点内容
- 2019粤B车牌新政定了!深圳市人民政府关于印发小汽车增量调控管理暂行规定的通知
- 重磅!广州实施机动车号牌管理新政,二手车可保留原号车牌!
- 启用全国海关风险控制中心和税收征管中心,各区域通关一体化审单中心不再办理相关业务。
- 行业资讯 | 法规政策及行业动态简报(2023年第16期)
- 广东省商务厅公示首批开展二手车出口业务企业
- 转发广州市人民政府关于印发广州市建设“中国制造2025”试点示范城市实施方案的通知
- 行业资讯 | 法规政策及行业动态简报(2023年第17期)
- 政策资讯 | 省人民政府:关于印发广东省扩大内需战略实施方案的通知(摘录+图解)
- 会长单位动态 | 广汽集团与博世中国和西门子中国签署战略合作协议
- 副会长单位动态 | 小鹏汽车与滴滴达成战略合作
